新闻中心
NEWS CENTER
NEWS CENTER
新闻中心
招标公告 | 江苏中超航宇精铸科技有限公司三期项目施工总承包
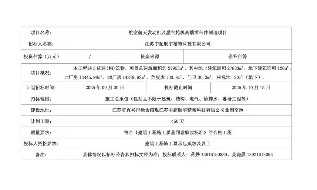
航空航天发动机及燃气轮机高端零部件制造项目施工总承包招标公告
项目基本情况
本工程共5栋建(构)筑物,项目总建筑面积约27953m²,其中地上建筑面积27833m²,地下建筑面积120m²。1#厂房13445.98m²,2#厂房14249.92m²,危废库100.8m²,门卫36.3m²,应急池120m²(地下)。项目资金来源为企业自筹,计划工期450天,质量要求应符合《建筑工程施工质量同意验收标准》的合格工程。
招标范围
施工总承包(包括且不限于建筑、结构、电气、给排水、幕墙工程等)
投标人资格
建筑工程施工总承包贰级及以上
时间安排
计划招标时间:2025年09月30日
投标截止时间:2025年10月15日
联系方式
如有投标意向,敬请联络:
蒋 烨 13616150889
吴晓晨 13921313093
具体情况以招标公告和招标文件为准,欢迎有意向的单位及时关注并参与投标!



